miércoles, 1 de febrero de 2023

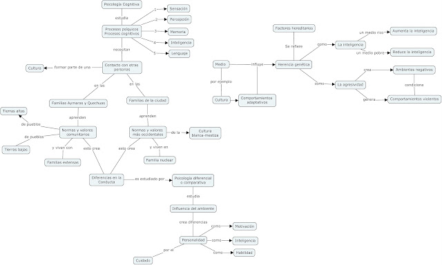
Mapa Conceptual Psicología Cognitiva


 En el presente mapa conceptual se desarrollan los fundamentos de la psicología cognitiva referida a los proceso de aprendizaje. 

No hay comentarios:

Publicar un comentario

Ver más